Nixie Tube Clock Schematic
Build a Nixie Tube Digital Clock 115V mains operation A voltage doubler is required to get sufficient voltage for the tubes, and this is shown on the schematic, but not included on the PCB (it is included on the readymade PCB) Note that the schematic shows C3,4 as 250V rated.
Nixie tube clock schematic. Many other sideview and even top view nixie tubes!. $2 for PCB Prototypes & Free SMT Assembly https//jlcpcbcomPrevious video https//youtube/PL0TPdrhMuIFacebook https//wwwfacebookcom/greatscottlabTwit. 6 digits of Phillips and Mullard ZM10 tubes Circuit is of my own design but relies on the old and proved way of deriving a 1 Hz clock frequency from the wall socket ↝↝ Additional.
After the schematic was developed, the Layout cut be routed After the layout was done, I made some boards Here you can see top and bottom Here the equipped board The Clock with IN1 Tubes The Clock with LC516 Tubes The plate rersistors must be matched to tubes in use of course The tubes are mounted in sockets, so they easily can be. Most Nixie tube drivers require the obsolete and hard to find 7441 or TTL decoder driver ICs, or else high voltage driver transistors I wanted to produce a Nixie display using easily obtainable parts (well except for the Nixies), and at the same time keep the parts count low. Schematic Here you can find the schematic of the SUNIXS Board, an IN Tube board!.
To get started, we need to know what Nixie tubes are Per Wikipedia, Nixie tube, or cold cathode display, is an electronic device for displaying numerals or other information using glow discharge Nixie tubes were, in the past, a great solution if you had to display data without using blinking lights or a mechanical dial. Schematics and code for Cloxie my Nixie Tube Clock vascofazza/cloxie_nixie_clock. Here is the schematic of just the drivers and nixie tubes (This has been superseded by 2 HV5812P chips No schematic for these is available as of yet, because it's trivial to connect them properly The only thing to remember is that the BL pin should be kept grounded).
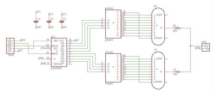
$2 for PCB Prototypes & Free SMT Assembly https//jlcpcbcomPrevious video https//youtube/PL0TPdrhMuIFacebook https//wwwfacebookcom/greatscottlabTwit. The circuit uses optoisolation chip to control Nixie tube (using 150VDC) by Arduino (using 5VDC) By matrix connection, so we need only 16 outputs from Arduino to control 60 lights of 6 nixie tubeThe realtime clock module DS3231 is used to keep the time (even turn off power), it is communicated with Arduino by I2C network. This project is based upon the Russian Nixie tube IN12A The photo at the right shows one being tested, with the numeral 8 selected Nixie tubes need high voltage to light The IN12A is normally used with a high voltage power supply of about 180V, and once “triggered” should be limited to about 2 mA.
For a Nixie, the load will be one of the tube cathodes, with the tube anode connected to a supply of about 180V via a resistor Multiplying this circuit by ten so that all cathodes of a common numeric Nixie can be controlled, we get the design shown below The “IC” shown in the schematic can be anything that. Cold War Nixie Tube Clock Schematic They didn't have CAD in 1959, so of course the schematic for this clock had to be drawn by hand with a Tsquare, template, triangles, etc By using some shorthand notations and careful planning, I managed to fit it on three Dsize (22 x 34") sheets. Schematics and code for Cloxie my Nixie Tube Clock vascofazza/cloxie_nixie_clock.
Schematic Here you can find the schematic of the SUNIXS Board, an IN Tube board!. View and Download Nixie Clock IN14 instructions manual online Tube Clock IN14 clock pdf manual download Also for In. A nixie tube has one anode, and a number of cathodes Most numerical display tubes have 10 cathodes (digits 09) although some have as many as 12 (two decimal point cathodes leading and trailing) For direct drive designs the number of output lines from the microcontroller to drive the displays are 10 * number of tubes.
6 Digit Modular Nixie Clock (Removable Tubes) Construction and User Manual with Removable Tubes, Revision 1 boards Manual Revision 1, Version 45 "AllInOne" IN14 6 Digit Nixie Clock Construction and User Manual, Revision 2 boards, Version 44. Build a Nixie Tube Digital Clock 115V mains operation A voltage doubler is required to get sufficient voltage for the tubes, and this is shown on the schematic, but not included on the PCB (it is included on the readymade PCB) Note that the schematic shows C3,4 as 250V rated. Not many nixie clock kits have these type of tubes Real nice angeltrocchi0 The HV nixie power supply you make are second to none Sean M This is a beautiful designed clock, Has all modern items built in, easy setup!.
Schematic of the tube board is available in the zip file below. 6 digits of Phillips and Mullard ZM10 tubes Circuit is of my own design but relies on the old and proved way of deriving a 1 Hz clock frequency from the wall socket ↝↝ Additional. 6digit Nixie clock 1501, 1805 Elektor Magazine.
Gcorrell6652 Really excellent PCB and part quality, works perfectly, got my Nixies going, thx. Eagle PCB project files, Gerbers ready to order, Schematic, PCB 3D printed board holder for the case I choose My take at making a Nixie Tube clock, with basic time keeping through an RTC chip, as well as more advanced functionalities Project Owner Contributor French Nixie Clock. Nixie clock kit Hello Everyone, I think the Nixie Clocks look damn sexy, and I would like to build one by myself!.
Frank clock (from Pete's Nixie kits) uses an almost identical schematic, but a different set of values for R2R3 C4 (used for setting the frequency) In the end, the oscillator frequency is about the same at approx 30kHz, calculated with formula f = 1/0693/C4/ (R32R2) (in the schematic below). The nixie tubes are driven by separate BCD decoders which are in turn driven from the RPI's GPIO pins I've programmed the clock to alternate between the current time, current external temperature (using openweathermap API) and internal temperature, and current AQI (air quality index, using AirNow API). Nixie Tube Schematic Review Showing 123 of 23 messages Nixie Tube Schematic Review Asstroman For example, on a clock only digits 1 & 3 need to display all 10 numerals Digit 2 displays 0 thru 5, and digit 4 displays 02 So you could drive all required cathodes for a clock with only 29 pins on the HV5530, in other words, directdrive.
View and Download Nixie Clock IN14 instructions manual online Tube Clock IN14 clock pdf manual download Also for In. My Nixie clock Here are a few photo's taken on 1/02/03 of the 6 digit nixie clock I am building So far this is the layout of the 17 sockets soldered on my circuit board This clock will use TTL IC's They are 7441 decoder drivers, 7490, 7492, 7410 and 7400 I am debating which Nixie tubes to use I have about 110 Nixie tubes in my collection. I didn't want to solder the nixie tube directly to my prototype board, that's why I plugged it on a 14 pins dualinline IC socket Circuit schematic This is the schematic of my prototype board Click on the schematic to enlarge an get a fullsized picture This is the schematic of the full circuit (click on the picture to enlarge).
Clock general schematic (shields not shown) ;. The clock has a four digit display made up of wellknown nixie tubes Z574M from RFT, but you can use virtually any other nixies TR1 transformer (230V / 9V 15VA) is used together with the circuit 7805 (with a small heatsink) as a supply of 5V for logic. I made a digital clock with Nixie tubes and TTL/CMOS standard logic Overall, it consisted of simple 1970s technology The concept is followings (1) It consists of a minimum number of standard logic ICs (2) An AC power is used to enable continuous use (3) The Nixie tubes are modularized so that they can be replaced (4) Circuits are built into metal enclosures for longterm safety After.
Kit Instructions Nixie Tube Clock Kits, Cases For Clocks, Components, Radio Time Modules, Power Supplies and Accessories, Hardware, Large Tube Nixie Clock Kits, Nixie Tube Clock Kits QTC Range, Nixie Tubes and Display Tubes, WINTER DEALS, Clearance Corner, SN Class Nixie Clocks, ELITE Class Nixie Clock Kits, RemoteSystem,. Nixie tubes are essentially glass tubes containing a wiremesh anodes and shaped wire cathodes, filled with a low pressure gas Although they resemble vacuum tubes, they do not operate like them Instead collisions between atoms, electrons and ions are responsible for releasing a photon which produces an attractive neon orange glow. ZM1022 155mm numeric tube manufactured by RTC The ZM1022 is a clear glass numerical nixie tube manufactured by RTC It can display numbers from 0 to 9 Brand/Manfacturer RTC Same Types Likely Tyes Symbol height (mm).
To get started, we need to know what Nixie tubes are Per Wikipedia, Nixie tube, or cold cathode display, is an electronic device for displaying numerals or other information using glow discharge Nixie tubes were, in the past, a great solution if you had to display data without using blinking lights or a mechanical dial. Here is a list of common tubes IN8 and IN;. $2 for PCB Prototypes & Free SMT Assembly https//jlcpcbcomPrevious video https//youtube/PL0TPdrhMuIFacebook https//wwwfacebookcom/greatscottlabTwit.
Most Nixie tube drivers require the obsolete and hard to find 7441 or TTL decoder driver ICs, or else high voltage driver transistors I wanted to produce a Nixie display using easily obtainable parts (well except for the Nixies), and at the same time keep the parts count low. Schematics and code for Cloxie my Nixie Tube Clock vascofazza/cloxie_nixie_clock. Most Nixie tube drivers require the obsolete and hard to find 7441 or TTL decoder driver ICs, or else high voltage driver transistors I wanted to produce a Nixie display using easily obtainable parts (well except for the Nixies), and at the same time keep the parts count low.
Nixie Tubes & Clocks Manufacturer Blub clock Nixies return after a 30year wait The nixies are back again The last nixie tube was made in the early 90s, when this beautiful technology was replaced by lowercost alternatives But production has now resumed in the Czech Republic Read my (hi)story. Simple Useradjustable DIY Nixie Clock As first instructable of the year I managed to finally complete my agelong nixie clock project Nixies are neon valve tubes, where ten cathodes have shape of digits and are lighted up by plasma when high voltage flows through them I love these. For a Nixie, the load will be one of the tube cathodes, with the tube anode connected to a supply of about 180V via a resistor Multiplying this circuit by ten so that all cathodes of a common numeric Nixie can be controlled, we get the design shown below The “IC” shown in the schematic can be anything that.
See text for comments The left one, which will be called primary board, is responsible for time and date count and modification (through inputs), alarm matching, and multiplexing It is connected to the ArduiNix shield, which supplied the nixies with the required current and voltage. Figure 4 also depicts the Nixie tube drivers For driving the Nixie tubes, three of the diodes tied to ground in the standard ring are replaced with the baseemitter junction of a transistor When the neon lamp lights, the transistor turns on which lights the appropriate digit This works for half of the digits. Example clock schematic with counter reset and 1pps inputs Click on the schematic image to download the examplepdf file The circuit schematic of the Nixie Clock shown above is closely based on an original design by Mike Harrison I used much of the logic portion of Mike's clock circuit as a Nixie clock example for the WWVB receiver hack.
My Nixie clock Here are a few photo's taken on 1/02/03 of the 6 digit nixie clock I am building So far this is the layout of the 17 sockets soldered on my circuit board This clock will use TTL IC's They are 7441 decoder drivers, 7490, 7492, 7410 and 7400 I am debating which Nixie tubes to use I have about 110 Nixie tubes in my collection. The early Nixie displays were made by a small vacuum tube manufacturer called Haydu Brothers Laboratories, and introduced in 1955 by Burroughs Corporation, who purchased HayduThe name Nixie was derived by Burroughs from "NIX I", an abbreviation of "Numeric Indicator eXperimental No 1", although this may have been a backronym designed to justify the evocation of the mythical creature with. If you made all of these sections and connected them together, you have a working Nixie clock (timer) Here are all of the schematics and documents that you will need Also, if you see on schematic, there is a diode from M1 to M2 and from M2 to H2 And from M2 and H1 there is a line going to a push button.
Basically these Nixie tubes are very simple devices The following schematic will explain, how they work If you apply a voltage U b the voltage drops across the currentlimiting resistor when one of the cathodes K0 K9 is tied to GND The corresponding numbershaped cathode is then covered with a pink to orange glow. 6 Digit Modular Nixie Clock (Removable Tubes) Construction and User Manual with Removable Tubes, Revision 1 boards Manual Revision 1, Version 45 "AllInOne" IN14 6 Digit Nixie Clock Construction and User Manual, Revision 2 boards, Version 44. Fortunately, not all nixie tube clocks are implemented the same In fact, look around at all the schematics for nixie clocks, and you will realize there are more permutations in methodology than there are models of nixie tubes This is how it should be We ( DIY electronics people ) like to put our own spin on things.
Nixie Shop is an excellent place for buying a gift for your friends or yourself the nixie clock Nixie clocks are unique devices built with modern technology and neon tubes from Cold War era Call 38 066 557 8780. Welcome to Vintage Nixie Tube Clocks Workshop I am pleased to announce that now you can buy our retro Nixie tube clocks at our online shop We sell our clocks via Etsy, and Amazon shops only, which means that it is safe to buy with usYour purchase will be tracked within Etsycom shop Get this Vault Nixie tube clock for $350 per item for the simple model, and for $380 for the vacuum tube. Nixie Tubes & Clocks Manufacturer Blub clock Nixies return after a 30year wait The nixies are back again The last nixie tube was made in the early 90s, when this beautiful technology was replaced by lowercost alternatives But production has now resumed in the Czech Republic Read my (hi)story.
I know how to weld and to program a Arduino, but I have no ideas about nixie clocks or what so ever!. Nixie tubes generally display the numbers 0–9 but in a completely different way to normal clock lights If you look closely at a nixie tube and you’ll see it has the ten decimal digits made out of bent wire and arranged in a stack, one in front of the other, inside a sealed glass bulb When electrical current passes though a number it glows. Many other sideview and even top view nixie tubes!.
Schematic of the tube board is available in the zip file below. Build a Nixie Tube Digital Clock 115V mains operation A voltage doubler is required to get sufficient voltage for the tubes, and this is shown on the schematic, but not included on the PCB (it is included on the readymade PCB) Note that the schematic shows C3,4 as 250V rated.

Nixie Tube Clock Schematic Google Search

My Nixie Clock Project

Building Arduino Powered Nixie Clock Mono Software
Nixie Tube Clock Schematic のギャラリー

What Is An Eta Nixie Tube Clock And How Do You Build One Surfncircuits

A Nixie Clock Davide Bucci

Reducing The Brightness Of Nixie Tubes Electrical Engineering Stack Exchange

Tube In A Tube Clock

Nixie Clock Project Fredrik F Ellertsen

Big Nixie Clock With Z566m Z5660m Zm1040

Build A Nixie Tube Clock

Nixie Tube Clock Display Flickering Buzzer Crackling Electronics Forums

Tiny Nixie Clock

Nixie Clock Without Mcu

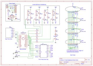
Arduino 4 Tube Multiplexed Nixie Clock 10 Steps With Pictures Instructables

How To Control A Nixie Tube With Arduino Idyl Io

My Esp66 Nixie Clock Schematic Esp66

Rlb Designs Nixie Tube Clock Overview And Electronic Schematics Hazardous Physics

Propeller Powered In 12 Nixie Clock Dr Scott M Baker

A C Mos Digital Clock

Nixie Clock Kit 6 Digit W Dekatron Pendulum Rev C D Threeneuron S Pile O Poo

Nixie Tube Clock

Simple User Adjustable Diy Nixie Clock Clock Diy Nixie Tube

Build Yourself A Nixie Tube Clock

David S Website

Nixie Tube Multiplexer Circuit Problem Electrical Engineering Stack Exchange

My Story A Nixie Clock Project

Our Products Nixie Clock Tube Pic Microcontroller Plus Pcb In 12 New

Nixie Clock I Vintage Electronics

Build A Dcf77 Nixie Clock On Arduino Mf

Arduino Shield Ncs314 Nixie Tubes Clock In 14 Arduino Project Hub

Arduino Nixie Clock For Absolute Beginners 10 Steps With Pictures Instructables

Vacuum Tube Valve Circuit Page 8 Audio Circuits Next Gr

Nixie Clock Search Easyeda

6 Digit Nixie Tube Clock Controller Chip 6d Nixie Clock Chip All Spectrum Electronics

1970 S Ttl Nixie Clock

Amy Time Nixie Tube Clock

Nixie I Nixie Clock Using Six Zm1030 Tubes
Nixie Tube Driver Circuit Easyeda

Single Tube Nixie Clock Microcontroller Project

Our Products Nixie Clock Tube Pic Microcontroller Plus Pcb In 14 New

David S Website

Starter Template For Bootstrap

Nixie Neon Clock Nuts Volts Magazine

Nixie Power Supply With 5v Usb Inputbot Blog

Easy Nixie Clock

Special Nixie Clock

A Nixie Tube Clock Davide Bucci

Schematic Nixie Clock Tube Nct818 V1 0 Gra Afch

Pin By Ed Castelan On Construction Electronic Schematics Nixie Tube Diagram

Sylvia Vfd Clock
Single Tube Nixie Clock

Digital Nixie Clock Electronic Projects Www Wimb Net

Six Digit Nixie Tube Clock

Cd47 Rodan Nixie Tube Clock

Nixieclock For Free

How To Drive Four Nixie Tubes With Arduino In 14 Clock Electrical Engineering Stack Exchange

Simple User Adjustable Diy Nixie Clock 25 Steps With Pictures Instructables

The Thin 18 Nixie Tube Clock Hackaday Io

Building Arduino Powered Nixie Clock Mono Software

Nixie Clock

Build A Dcf77 Nixie Clock On Arduino Mf

Eevblog 952 Nixie Tube Display Project Part 3 Youtube

Nixie Clock On In 12b Easyeda

Project Nixie Clock Upgrade Final Schematic And Pcb Matt S Projects

Amy Time Nixie Tube Clock

Arduino Shield Ncs314 Nixie Tubes Clock In 14 Arduino Project Hub

Daduke Dot Org Nixie Clock

Nocrotec X00 Numitron Clock

Single Tube Nixie Clock

Make Your Own Retro Nixie Clock With An Rtc Trybotics

Single Digit Nixie Clock

Arduino Nixie Clock For Absolute Beginners 10 Steps With Pictures Instructables

Nocrotec X00 Numitron Clock

Avr Nixie Clock Electron Coaxing Techniques Notes

Nixie Tube Osh Park

Elm Nixie Tube Clock

Is This Circuit Ok For A Nixie Tube Clock Electrical Engineering Stack Exchange
Q Tbn And9gcrebnbx4js4rsam5afbcpepqkmjbo3zbsbqqcqvrlqekeev Rt9 Usqp Cau

Build The Numitron A Six Digit Clock Nuts Volts Magazine

Clock Circuit Critique All About Circuits

Nixie Clock With Vacuum Tube Power Supply Part 2 Nixies Us

Iv 11 Vfd Nixie Tube Clock Brand New Feature Rich Iv 11 Nixie Clock

Nixie Tube Clock Circuit Diagram

Arduino 4 Tube Multiplexed Nixie Clock 10 Steps With Pictures Instructables

In 1 Lc 516 Nixie Tube Clock Eng

In 18 Nixie Tube Clock Circuits And Wiring Diagrams Hazardous Physics
Nixie Clock Need Help With Code

Nixie Clocks Reibot Org

Schematic Nixie Clock Tube Nct3566 V1 0 Gra Afch

4 Digit Nixie Tube Clock Controller Chip 4d Nixie Clock Chip All Spectrum Electronics

Nixie Neon Clock Nuts Volts Magazine

The Inevitable Nixie Tube Clock

Talking Nixie Alarm Clock

Nixie Display Or Clock In 14 Raspberry Pi Hat Ncs314 Hackster Io

Electronics Software And All The Things I M Interested In Vintage Nixie Tubes Clock With Sn74 Logic

Arduino Shield Ncs314 Nixie Tubes Clock In 14 Arduino Project Hub

Kd7lmo Nixie Tube Clock

Barnacle S Nixie Clock

My Nixie Clock Project

Nixie I Nixie Clock Using Six Zm1030 Tubes

Nixie Tube Clock